导读
近年来,随着5G技术的不断发展,我们的通讯方式越来越便捷,AGV的应用也在变得越来越广泛:在制造企业的智能化工厂里,AGV根据用户生产节拍的需要,替代人工完成各类物料的自动化转运和上下料,不仅效率高、速度快,而且对接精度高,能够帮助用户降低生产成本,避免错漏料损失,受到了企业的欢迎。
在国内,生产AGV的厂商越来越多,竞争非常激烈,那么这个赛道的前景究竟如何呢?
请看,今天的
群雄并起的移动机器人(AGV)行业,其前景究竟如何?
Automated Guided Vehicle,简称AGV,通常也称为AGV小车。指装备有电磁或光学等自动导航装置,能够沿规定的导航路径行驶,具有安全保护以及各种移载功能的运输车。工业应用中不需要驾驶员的搬运车,以可充电的蓄电池为其动力来源。一般可通过电脑来控制其行进路径以及行为,或利用电磁轨道(electromagnetic path-following system)来设立其行进路径,电磁轨道黏贴于地板上,无人搬运车则依靠电磁轨道所带来的讯息进行移动与动作。
电磁感应式引导一般是在地面上,沿预先设定的行驶路径埋设电线,当高频电流流经导线时,导线周围产生电磁场,AGV上左右对称安装有两个电磁感应器,它们所接收的电磁信号的强度差异可以反映AGV偏离路径的程度。AGV的自动控制系统根据这种偏差来控制车辆的转向,连续的动态闭环控制能够保证AGV对设定路径的稳定自动跟踪。这种电磁感应引导式导航方法在绝大多数商业化的AGVS上使用,尤其是适用于大中型的AGV。软件保护板
该种AGV上安装有可旋转的激光扫描器,在运行路径沿途的墙壁或支柱上安装有高反光性反射板的激光定位标志,AGV依靠激光扫描器发射激光束,然后接受由四周定位标志反射回的激光束,车载计算机计算出车辆当前的位置以及运动的方向,通过和内置的数字地图进行对比来校正方位,从而实现自动搬运。
该种AGV的应用越来越普遍。并且依据同样的引导原理,若将激光扫描器更换为红外发射器、或超声波发射器,则激光引导式AGV可以变为红外引导式AGV和超声波引导式AGV。
视觉引导式AGV是正在快速发展和成熟的AGV,该种AGV上装有CCD摄像机和传感器,在车载计算机中设置有AGV欲行驶路径周围环境图像数据库。AGV行驶过程中,摄像机动态获取车辆周围环境图像信息并与图像数据库进行比较,从而确定当前位置并对下一步行驶做出决策。软件保护板
这种AGV由于不要求人为设置任何物理路径,因此在理论上具有最佳的引导柔性,随着计算机图像采集、储存和处理技术的飞速发展,该种AGV的实用性越来越强。
1913年美国福特汽车公司开始使用有轨道的导引车辆。1953年英国首先研制出电磁导引AGV,它是由一辆牵引式拖拉机改造而成的,带有车兜,在一间杂货仓库中沿着布置在空中的导线运输货物;到上世纪五十年代末到六十年代初期时,已有多种类型的牵引式AGV用于工厂和仓库,并将计算机技术用于AGV系统控制与管理。
70年代基本的导引技术是靠感应埋在地下的导线产生的电磁频率。通过一个叫做地面控制器的设备打开或关闭导线中的频率,从而指引AGV沿着预定的路径行驶。AGV 应用范围不断扩大。至1973年,由计算机控制的装配型AGV 数量达到了280 辆。
80年代无线式导引技术引入到AGV系统中,这些导引方式的引入,使得导引方式更加多样化了。AGV 随计算机技术的发展而发展,成本降低,性能先进,普及迅速,已形成新的产业。软件保护板
90年代全世界的AGV 生产厂家达到40 多个,车型也超过了15 种。AGV 进入高智能化,数字化,网络化,信息化时代。1991年,中科院完成了AGV从实验室样机到生产一线产品的跨越,这成为了这个行业发展的开端。1996年,昆船与NDC签订了合作协议,在与NDC合作一年之后,昆船建成了自己的国家重点物流实验室,并利用NDC技术生产了第一套AGV验证系统(2台),中国的第一台激光导引AGV以及第一台全方位运动AGV。1998年,昆船为红河卷烟厂成功实施了国内首个激光导引AGV系统,成为当时世界先进、国内领先的一流项目。
进入新世纪,中国开始将合装的AGV系统开始推广至全世界。实现了国内AGV系统向外出口,并成立了中国AGV产业联盟。
2012年以后,以亚马逊以7.75亿美元的价格收购仓储机器人Kiva Systems为开端,国内出现了一批类Kiva仓储机器人创业公司。2017年10月,由行业内40多家企业成立中国移动机器人(AGV)产业联盟在上海正式宣告成立。迄今为止,联盟成员已超过200家,涵盖了业内主流的AGV及相关零部件厂商。软件保护板
到了2020年,由于新冠疫情的爆发,智能制造、无人配送、在线消费等行业展现出了强大的成长潜能。AGV新技术的发展如3D可视化及数字孪生、5G组网通信、丰富的导航形式以及系统对复杂路径管理能力的提升等进一步提高了汽车及配件制造过程中工艺的分析和优化、生产数据的采集、生产设备互联等环节的智能化程度。

来源:MarketsandMarkets、高禾投资研究中心
2008年中国智能物流市场规模仅仅为620亿元。2012年中国智能物流市场规模突破百亿元。之后中国智能物流市场规模更是呈现高速增长状态。根据前瞻产业研究院统计及测算,截止至2017年中国智能物流市场规模增长至3380亿元,2018年中国智能物流市场规模突破4000亿元,达到4070亿元左右。并预测在2020年中国智能物流市场规模将达5850亿元。

来源:前瞻产业研究院、高禾投资研究中心软件保护板
2015年中国AGV+AMR的市场规模为12亿元,2019年增长至61.75亿元,年复合增长率约为50.61%。根据高工资讯的测算,按照销售额,2019年AGV和AMR对移动机器人的市场占比分别为69.91%和30.09%,即2019年AGV市场规模为43.169亿元,AMR市场规模为18.581亿元;按照销量,AGV在移动机器人市场上占比为81.28%,而AMR在占比为18.72%。

来源:中国移动机器人产业联盟、高禾投资研究中心
AGV行业上游为移动机器人零部件制造环节,主要包括:变频器、伺服电机、减速器、控制器、其他零部件等;中游为移动机器人制造环节,分别由机器人本体制造以及机器人系统集成来组成;下游涉及移动机器人的应用领域,主要有汽车领域、3C电子、物流行业以及化工产业。

来源:机器人网、高禾投资研究中心
工业机器人产品最主要的成本集中于减速器、伺服系统和运动控制器等核心零部件身上。减速器、伺服系统和运动控制器三者成本加合超过75%。因此从这一角度分析,工业机器人产业链的核心是上游的机器人零部件制造商。目前,国内市场上的机器人产品,其核心零部件大多来自于国外机器人零部件制造商,采用国内机器人零部件制造商产品的企业数量较少。软件保护板
而在移动机器人(AGV)这一国产化率极高的细分市场,中游的机器人本体制造企业也依旧难逃此类问题。AGV主要由驱动、系统和导引三部分组成,其中,在驱动控制器、系统、以及激动导航传感器等核心部件上,依然是国外品牌的天下,虽然外资企业无法实现对我国AGV市场的直接垄断,但却能利用关键技术及核心零部件上的优势,来对我国企业形成掣肘和牵制。因此长远来看,若想在移动机器人领域有所作为,国内企业需要在上游的机器人零部件上持续发力。
国外企业主导AGV产业链上游的原因有两个。一个是核心零部件的研发难度较高,国内并没有比较成熟的技术;再者即中游对上游国内厂商的产品质量存疑,信任度不够高。
AGV行业中游主要包括机器人本体制造和系统集成两部分。目前国内的需求方两极分化严重,既有华为、东风汽车、京东等大型企业,也有年销售额勉强过亿的小型企业。而其中大量订单来源于后者,它们对AGV的需求多则四五台,少则一两台,且应用场景、具体需求各有不同,加上自身改造能力弱,需要中游厂商为他们提供完善的后续服务。因此能够为需求方提供个性化服务的中游国内机器人本体制造商很受这些需求方青睐。软件保护板
仓储业是AGV最早应用的场所。目前世界上约有2万台各种各样AGV运行在2100座大大小小仓库中。
AGV在制造业的生产线中大显身手,高效、准确、灵活地完成物料的搬运任务。并且可由多台AGV组成柔性的物流搬运系统,搬运路线可以随着生产工艺流程的调整而及时调整,使一条生产线上能够制造出十几种产品,大大提高了生产的柔性和企业的竞争力。
在邮局、图书馆、码头和机场等场合,物品的运送存在着作业量变化大,动态性强,作业流程经常调整,以及搬运作业过程单一等特点,AGV的并行作业、自动化、智能化和柔性化的特性能够很好的满足上述场合的搬运要求。
于搬运作业有清洁、安全、无排放污染等特殊要求的烟草、医药、食品、化工等行业中,AGV的应用也受到重视。在国内的许多卷烟企业,如青岛颐中集团、玉溪红塔集团、红河卷烟厂、淮阴卷烟厂都应用了激光引导式AGV完成托盘货物的搬运工作。
军事上,以AGV的自动驾驶为基础集成其他探测和拆卸设备,可用于战场排雷和阵地侦察。在钢铁厂,AGV用于炉料运送,减轻了工人的劳动强度。在核电站和利用核辐射进行保鲜储存的场所,AGV用于物品的运送,避免了危险的辐射。在胶卷和胶片仓库,AGV可以在黑暗的环境中,准确可靠的运送物料和半成品。软件保护板
人口老龄化是中国人工成本上升速度加快。2018年制造业年平均工资达到64643元,人工成本提高促使企业利润被压缩,过去以劳动力价格为优势的部分企业正在全球化竞争的格局中逐渐丧失竞争力,一些劳动力密集型产业逐渐向东南亚地区转移。国内加速走向自动化,企业机器换人意愿强烈,推动对机器人的需求,从而减少人工成本。
当前,随着全球新一轮科技革命和产业变革的兴起,产业跨界融合日益明显,制造模式和企业形态正在发生重大变化。制造业的数字化、网络化、智能化成为发展趋势。各国都把制造业放在经济发展战略的优先位置。如,2018年10月5日美国发布《美国先进制造业领导力战略》,德国发布《国家工业战略 2030》,日本提出 2018——2019 年度《综合创新战略》。随着工业 4.0、《中国制造 2025》以及《十三五规划纲要》的不断推进,国家陆续出台了一系列产业政策为我国机器人领域的快速发展提供了充分保障,推动我国机器人领域的技术进步和产品升级,制造业整体也正逐步向着自动化、数字化、智能化方向转型升级。软件保护板
目前,我国制造业企业多以粗放型发展模式为主。随着未来人们对产品质量要求的提升,我国工业制造业也将朝着集约化、智能化的方向进行产业升级,自动化程度将会越来越高,对以工业机器人为代表的自动化设备的需求亦将会逐步释放。AGV在许多行业和领域需求正在不断提升,如:烟草行业、汽车行业、物流行业、电子行业等。
AMR的灵敏性更高,可智能筛选出到达目的地最有效的途径,轻易绕开障碍物、自动跨层运输,高效安全地完成工作,优化生产力。在自动化运输任务上,AMR仅需简单的软件调整即可变更任务,能满足于不断变化的环境、生产要求和任务执行的优先级设置。一旦制定某项新任务,员工无需花费多余时间协调机器人,而是更专注于高附加值的工作,整个应用过程将更灵活,更柔性化。相比于AMR,AGV在自动化运输任务的实现上显得比较单一,仅限于遵循一条固定安装于地面上的工厂固定路线,在 AGV 整个使用寿命期间只能执行千篇一律的运输任务,如需改变路线,则需要重新进行设置规划和地面布局,造成生产中断等效益影响。软件保护板
与此同时,AMR在移动机器人市场占比上也在逐年增加,AGV的市场占比在逐年减少。
AGV小车产品的同质化现象比较严重。一方面,我国企业过于浮躁,追求快速逐利使得产品创新性不足;另一方面,企业间恶性竞争情况比较严重,专利抄袭渐成常态。两方面的原因共同导致市场上产品往往只存在外观上的不同,在功能、技术方面基本一致。
RV减速器方面,RV减速器最大的提供商是帝人(就是纳博特斯克),帝人占据RV减速器的7成全球市场,并且在重型传动机械上面,其几乎已经达到垄断。所以可以说,这是一家日本精工方面的冠军企业。而在RV减速器上面,基本上国内的减速器主力企业没有能够挑战帝人的企业。南通振康在技术上做得比较严谨,业界口碑不错,只是2002年成立的公司如今深耕时间尚短,如今出货2万台左右。
谐波减速器方面,做大的是哈默纳科(HD谐波减速器),这是家日本企业,也算是这种谐波器的早期发明者,阿波罗登月的时候就已经用上了。但是国内市场如今苏州绿的谐波异军突起,国内占比在一半左右。所以这方面国产有优势。但绿的国际上上销量占比不高,大约是其总营收的10%左右的业务量,而日本另一家企业新宝则占据了全球第二的位置。软件保护板
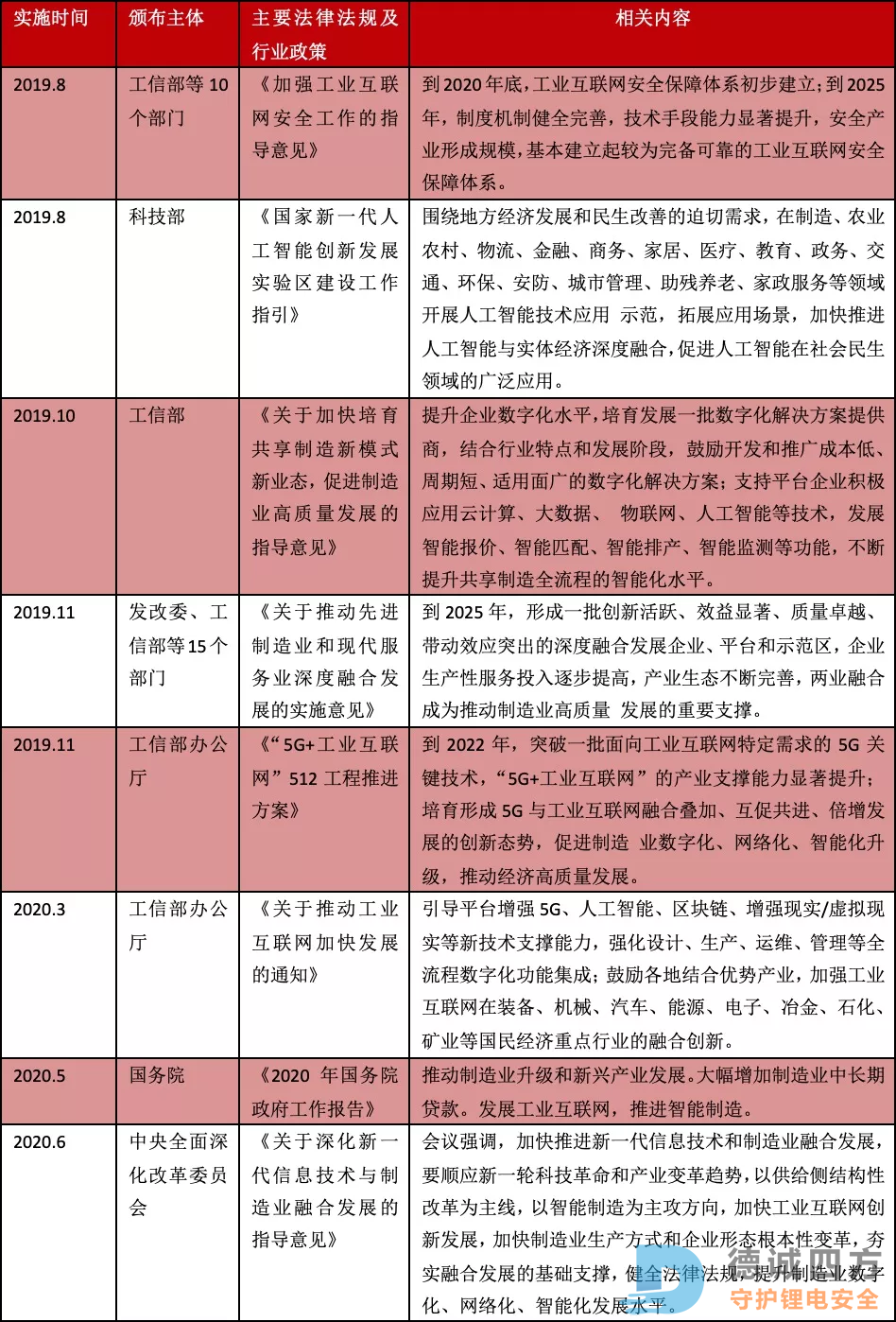
近几年,国家陆续推出了一些法律法规及行业政策,推动制造业整体向自动化、数字化、智能化方向转型升级。AGV作为行业自动化和智能化的一个标志,将成为行业发展、转型升级的重要支撑。

来源:高禾投资研究中心
其原因是相比传统的搬运设备,AGV无人搬运车的优势显著。AGV机器人在无人驾驶的情况下自动行驶,根据节拍精准的把物料按时配送到需求位置;AGV小车根据仓储货位要求、生产工艺流程等改变而灵活配置,柔性好;配有装卸结构的AGV机器人与其他物流设备自动接口,实现货物或物料装卸与搬运全过程自动化;AGV 可以代替人在恶劣的环境(如:有害物质、高温、低温、有毒环境等)下工作;多种移栽方式AGV产品可以满足不同运输场景的应用需求。此外AGV的安全性是传统的搬运设备无法相比的。然而这些优势正是AGV机器人被市场所接受的原因。软件保护板
AGV行业的上游一般包括减速器、传感器、控制系统等。在减速器和传感器领域,国内厂商体量较小,也还没有完全掌握关键技术。
AGV小车主要用的是RV减速器,而RV减速器在全球基本被日本厂商纳博特斯克垄断,市占率达到90%,而中国的RV减速器目前只能达到不到5%的市占率。近年来,国内厂商逐步实现技术突破,国产RV减速器与国外产品性能差距不断缩小。精密减速器的关键技术指标主要包括扭转刚度、传动精度、传动效率等。对比国内外精密减速器关键技术指标发现,国产品牌在部分指标上已接近日系品牌。
在传感器领域,国内生产厂商体量小、缺乏关键性技术。传感器在高精度、高敏感度分析、成分分析和特殊应用的高端方面差距巨大,中高档传感器产品几乎100%从国外进口,90%芯片依赖国外,国内缺乏对新原理、新器件和新材料传感器的研发和产业化能力。设计技术、封装技术、装备技术等方面都存在较大差距。国产传感器可靠性比国外同类产品低1-2个数量级,传感器封装尚未形成系列、标准和统一接口。传感器工艺装备研发与生产被国外垄断。
在控制系统领域,性价比助力国产品牌发展中低端市场。国内自主品牌本体市场市占率达32.8%,而在控制器市场仅占不到16%,国内企业控制器尚未形成市场竞争力,部分本体生产厂家的控制器需要通过外购。但在发展过程中仍然涌现出一批具有代表性的企业,比如汇川技术、埃斯顿、新时达、固高、新松、华中数控等企业较有优势。软件保护板
从应用场景来看,移动机器人主要应用于搬运场景,凡是有搬运的地方就有移动机器人应用的可能。而从应用领域来看,汽车工业、3C电子、烟草行业、物流行业是移动机器人应用最为广泛而且前景最为广阔的几个行业。
从未来市场规模来看, AGV市场规模有望达140亿元。根据我国AGV市场实际发展情况来看,2018年我国AGV销量为29600台,市场规模达到42.5亿元。由于需求端的叉车替换需求、仓储机器人需求等都较为旺盛,保守估计未来五年AGV销量的复合增长率大概率维持在25%左右,再考虑技术进步带来的产品每年约5%的降价水平,以此计算我国移动机器人市场在五年后将达到140亿元左右,产业发展空间巨大。

来源:中商产业研究数据、高禾投资研究中心
对比目前国外的AGV产品特点,不同地区的AGV产品特点各有不同。可以将国外的AGV厂家分为两类:欧美厂家与日本厂家。根据AGV之家的排名,主要生产企业有Egemin(比利时)、E&K automation(德国)、Elettric80(意大利)、JBT(美国)、DSautomotion(德国)、BA system(法国)、AXTER(法国)、Rocla(芬兰)、Creform(美国)、ASTI(西班牙)。软件保护板
日本在1970年代也引进了欧美的AGV。由于日本主要以高端轻工业为主,所以许多厂商对欧美的AGV进行了本地化的改进,使其技术和车体的复杂程度均得到了非常大的简化,成本也比较低廉。日本厂商的AGV完全结合简单的生产应用场合,只用来搬运,并不强调自动装卸功能。在导引方面,多采用磁带导引方式。日本厂商简化产生的极致产品为 AGC(Automated Guided Cart),低廉的成本一度让AGC在东亚市场大行其道。目前国内也有不少企业在模仿日本厂家的产品特点,以降低AGV产品成本,提升其普及率。软件保护板

来源:高工产业机器人研究院、高禾投资研究中心
沈阳新松机器人自动化股份有限公司(以下简称机器人)隶属于沈阳自动化研究所,正式成立于2000年,主营工业机器人、自动化装配与检测生产线、物流与仓储自动化成套设备等。主要配合自身强大的系统集成能力,给客户提供整套的解决方案。沈阳新松AGV产品主要应用于汽车及军工两大领域,汽车领域的 AGV 市场份额位居行业第一。软件保护板
机器人的主要产品包括:协作机器人、智慧医疗、工业机器人、洁净机器人、移动机器人、特种机器人、服务机器人、智能装备、智能物流装备、智能交通装备、能源装备、3D打印装备等。其中,移动机器人产品系列,主要产品包括:激光叉车AGV、货架机器人AGV、重载AGV、洁净AGV、装配型AGV、车间物料搬运AGV等。
自主创新是机器人立足于行业的核心竞争力,只引领,不追随是机器人的创新发展宗旨。公司作为国家级企业技术中心,是国家首批91家创新型企业,是第一家国产机器人实现出口的企业。机器人作为中国机器人标准化总体组组长单位,起草并指定多项国家及行业标准。机器人拥有院士专家工作站、国家博士后流动工作站、信息系统集成及服务大型一级企业资质、计算机系统一级企业资质。公司的工业机器人和服务机器人获首批中国机器人产品认证证书。机器人始终保持前瞻性研发方向,将人工智能、5G等新技术与机器人相融合,引领机器人发展新趋势。截至2019年底,公司合计拥有109项软件著作权和有效专利377项,其中发明专利193件,实用新型专利103件,外观设计专利81件。软件保护板
机器人拥有完全自主知识产权的机器人核心技术、机器人丰富的产品系列、自动化成套装备、智能物流成套装备,且具备相互融合为客户提供完整的数字化工厂解决方案和一站式服务的综合实力。公司自成立以来已累计为汽车、3C、电力、机械、航空航天、新能源、食品、医药、烟草等20余个行业3000余家企业提供系统化、智能化解决方案服务。机器人在强化机器人与智能装备市场优势的同时致力于打造数字化物联新模式。2019年,机器人统筹发起工业软件&控制平台,进一步增强智能制造软实力。该平台将运动控制、PLC、可视化、机床加工技术、机器人技术、机器视觉、安全技术、状态监测和测量技术集成在同一个系统控制的工业软件平台上,即从软件体系到硬件体系,从顶层到底层全体系自主可控的平台,具有良好的开放性、高度的灵活性、模块化、低成本升级等特点,是工业数字化、网络化的基础。
2020年上半年,受新冠肺炎疫情影响,全球经济受到较大冲击,机器人组织全体员工进行疫情防控的同时,全面推进复工复产。疫情凸显机器人与智能制造的重要作用,在全国疫情得到稳定控制的形势下,2020年第二季度机器人与智能制造市场需求开始升温。2020年上半年,机器人营业收入为12.34亿元,同比减少1.87%;研发投入为1.31亿元,同比增加43.30%。软件保护板
今天国际物流技术股份有限公司(以下简称今天国际)作为一家高科技物流技术企业,今天国际在物流系统集成领域有着丰富的经验,对生产制造及商业配送物流配送环节的工艺需求、运作管理模式有深刻的理解。
今天国际是一家专业的智慧物流·智能制造系统综合解决方案提供商,为生产制造、流通配送企业提供生产自动化及物流系统的规划设计、系统集成、软件开发、设备定制、电控系统开发、现场安装调试、客户培训和售后服务等一系列业务。使客户实现物料出入库、存储、搬运输送、分拣与拣选、配送等生产过程的自动化、信息化和智能化,提高效率,降低成本,提升管理水平,致力为客户创造价值,并为企业实现工业4.0和中国制造2025打下坚实的基础。
今天国际主要业务为物流系统集成服务。物流系统是指由两个或两个以上的物流功能单元构成,以完成物流服务为目的的有机集合体。从物流技术和装备角度而言的狭义物流系统,在国际上也称为物料搬运系统(Material Handling System),它主要包括了物流工程建设项目中的由仓库系统、输送系统、拣选系统、搬运系统及项目规划等软硬件集成的一个完整系统。其中,仓库系统以立体库或自动化立体库为主;输送系统包括各种自动输送分拣等设施;拣选系统包括手持终端拣选、电子标签拣选等先进的拣选技术;搬运系统包括无人搬运小车、轨道穿梭车、机器人堆码垛及其它搬运设备。软件保护板
今天国际组建了以技术中心、软件子公司、机器人子公司为主体的即分工又协作的研发机构体系,形成了从系统解决方案、软件系统、关键设备和模块等多层面的技术成果积累。公司坚持以市场发展和客户需求为导向,既满足当前需求,又形成一定的技术储备。公司能够根据客户的需求快速开发各种物流系统、制造系统应用和管理软件、接口软件,自主研发了一系列信息管理系统、电气控制系统产品、物流机器人、工业机器人及设备。
今天国际2020年上半年实现营业收入36162.32 万元,同比下降24.19%,主要是2020年上半年项目实施进度受新冠疫情影响,确认的项目数量及金额规模同比减少。公司实现收入的项目主要是烟草行业、新能源行业及石化行业,合计占比 97.88%,烟草行业收入10175.07 万元,占比28.14%,新能源行业13179.10 万元,占比 36.44%,石化行业12041.38 万元,占比33.30%,公司烟草行业、新能源行业、石化行业收入规模较为均衡,烟草及新能源行业营收贡献继续保持稳定。软件保护板
华晓精密工业(苏州)有限公司(以下简称华晓精密),是一家面向全球的致力于制造领域物流无人化、生产装配柔性化的高新技术企业。华晓精密成立于2003年,总部位于江苏苏州。在北京、广州、武汉、重庆、长春、西安设立分公司,并在日本设立子公司。华晓精密旗下产品涵盖AGV、附属系统、物流容器、自动化4大类型,共计100多款,服务中国超过90%的汽车品牌企业,汽车行业市场占有率高达35%,连续4年出货量行业领先,AGV累计销售近15000台,业务遍及全球12个国家,服务于300余家品牌企业。
2016年,科大智能(300222.SZ)以5.49亿元的价格收购华晓精密。软件保护板
华晓精密主要产品有牵引型、承载型、叉车型以及AGV+四个类型。2020年,AGV累计销售量已突破15000台,这与去年举办万台AGV产品下线仪式仅仅过去了一年零三个月。8月份,华晓精密单月订单额创公司成立以来最高纪录,其中新兴客户订单额同比增长57%。
广州市远能物流自动化设备科技有限公司(以下简称远能公司),总部位于广州市花都区,在上海设有子公司,江西九江建立了大型制造基地,于广州、上海设有两处技术研发中心,更在国内重要区域市场(大连、武汉、重庆、郑州等地)设立了驻外办事机构。现公司200余人分属营销中心、研发中心、制造中心、资财中心四大运营团队。远能公司主营业务分为智能装备、智能物流、智能停车库三大板块。公司拥有自主软件著作权十五项,实用新型专利十项,发明专利五项,外观专利八项,商标注册四项,是国家级高新技术企业。远能公司已获得国际风投集团IDG,合作伙伴上汽、广汽、TCL、安吉物流等业内知名企业的融资,为远能集团在工业4.0时代的快速发展提供有力的资金保障。
远能公司主要产品有智能装备、智能物流以及智能停车。主要生产智能停车AGV、堆垛式AGV、第三代仓储AGV、奇瓦AGV等。软件保护板
——————
以上,就是今天上市公司研究文章的主体内容,以投资思考来探讨投资之道。上述内容不构成买卖建议
深圳市德诚四方科技有限公司